行业资讯 - 新闻中心 - 中国国际粉末冶金展览会-注射成型-金属3D打印-烧结设备-新之联伊丽斯展览
在线咨询
×
分享至手机分享至手机
关注展会官微关注展会官微

Share to Mobile

您的位置:首页>新闻中心>行业资讯

行业资讯

传递行业最新前沿资讯

参观登记

相关内容

  • 粉末冶金知识——粉末锻造技术

    粉末冶金技术以金属粉末为原料,经压制成型、烧结固化及后续精整等工序,可直接制备出复杂形状的机械零件。其中,传统“压制-烧结”(PM)工艺凭借近净成形、能耗低、成本可控及适配规模化生产等显著优势,在机械制造领域应用广泛。

  • 一文了解热等静压技术

    热等静压技术作为粉末冶金成形的重要工艺之一,由于其可以制备结构复杂的高性能产品,近年来在航空航天领域得到广泛应用。该工艺技术可用于粉末冶金成型或对成型后的铸件(钛合金、高温合金、铝合金等疏松缩孔铸件)。

  • MIM金属注射成型工艺介绍

    金属注射成型,简称MIM,是一种将金属粉末与粘结剂混合进行注射成型的方法。它先将固体粉末与粘结剂混合成为均匀的喂料,然后在加热状态下用注射成型机将其注入模腔内固化成型,再通过化学或热分解的方法去除粘结剂,最后经烧结使产品达到高密度。

  • 粉末冶金基础制备工艺

    提到“冶金”,很多人会想到高温熔炉里翻滚的钢水,或是锻造车间里铿锵的打铁声。但有一种冶金技术,却能像“捏橡皮泥”一样,将金属粉变成汽车发动机里的齿轮、手机摄像头的支架,甚至是人造骨骼——它就是粉末冶金。

金属材料成型工艺汇总

金属材料成形方法是零件设计的重要内容,也是制造者们极度关心的问题,今天就带大家来看看金属成形工艺的八大工艺:铸造、塑性成形、机加工、焊接、粉末冶金、金属注射成形、金属半固态成形和3D打印。

一、铸造
液态金属浇铸到与零件形状、尺寸相适应的铸型型腔中,待其冷却凝固,以获得毛坯或零件的生产方法,通常称为金属液态成形或铸造。


工艺流程:液体金属→充型→凝固收缩→铸件。

202601131326105220.jpg

工艺特点:
1)可生产形状任意复杂的制件,特别是内腔形状复杂的制件。
2)适应性强,合金种类不受限制,铸件大小几乎不受限制。
3)材料来源广,废品可重熔,设备投资低。
4)废品率高、表面质量较低、劳动条件差。

铸造分类:
202601131326195658.jpg

(1)砂型铸造(sand casting)


202601131333431546.png

砂型铸造:在砂型中生产铸件的铸造方法。钢、铁和大多数有色合金铸件都可用砂型铸造方法获得。

工艺流程:

202601131333538387.jpg

技术特点:
1)适合于制成形状复杂,特别是具有复杂内腔的毛坯;
2)适应性广,成本低;
3)对于某些塑性很差的材料,如铸铁等,砂型铸造是制造其零件或毛坯的唯一的成形工艺。

应用:汽车的发动机气缸体、气缸盖和曲轴等铸件。

(2)熔模铸造(investmentcasting)

熔模铸造:通常是指在易熔材料制成模样,在模样表面包覆若干层耐火材料制成型壳,再将模样熔化排出型壳,从而获得无分型面的铸型,经高温焙烧后即可填砂浇注的铸造方案。常称为“失蜡铸造”。

工艺流程:

202601131334002915.jpg

优点:
1)尺寸精度和几何精度高;
2)表面粗糙度高;
3)能够铸造外型复杂的铸件,且铸造的合金不受限制。

缺点:工序繁杂,费用较高。

应用:适用于生产形状复杂、精度要求高、很难进行其它加工的小型零件,如涡轮发动机的叶片等。

(3)压力铸造(die casting)

压铸:是利用高压将金属液高速压入一精密金属模具型腔内,金属液在压力作用下冷却凝固而形成铸件。


工艺流程:

202601131334067745.jpg

优点:
1)压铸时金属液体承受压力高,流速快;
2)产品质量好,尺寸稳定,互换性好;
3)生产效率高,压铸模使用次数多;
4)适合大批大量生产,经济效益好。

缺点:
1)铸件容易产生细小的气孔和缩松;
2)压铸件塑性低,不宜在冲击载荷及有震动的情况下工作;
3)高熔点合金压铸时,铸型寿命低,影响压铸生产的扩大。

应用:压铸件最先应用在汽车工业和仪表工业,后来逐步扩大到各个行业,如农业机械、机床工业、电子工业、国防工业、计算机、医疗器械、钟表、照相机和日用五金等多个行业。

(4)低压铸造(low pressure casting)

202601131334154150.png

低压铸造:是指使液体金属在较低压力(0.02~0.06MPa)作用下充填铸型,并在压力下结晶以形成铸件的方法。

工艺流程:

202601131334223213.jpg

技术特点:


1)浇铸时的压力和速度可以调节,故可适用于各种不同铸型(如金属型、砂型等),铸造各种合金及各种大小的铸件;
2)采用底注式充型,金属液充型平稳,无飞溅现象,可避免卷入气体及对型壁和型芯的冲刷,提高了铸件的合格率;
3)铸件在压力下结晶,铸件组织致密、轮廓清晰、表面光洁、力学性能较高,对于大薄壁件的铸造尤为有利;
4)省去补缩冒口,金属利用率提高到90~98%;
5)劳动强度低,劳动条件好,设备简易,易实现机械化和自动化。

应用:以传统产品为主(气缸头、轮毂、气缸架等)。

(5)离心铸造(centrifugal casting

202601131334305641.png

离心铸造:是将金属液浇入旋转的铸型中,在离心力作用下填充铸型而凝固成形的一种铸造方法。

工艺流程:

202601131334379686.jpg
202601131334444791.jpg

优点:
1)几乎不存在浇注系统和冒口系统的金属消耗,提高工艺出品率;
2)生产中空铸件时可不用型芯,故在生产长管形铸件时可大幅度地改善金属充型能力; 
3)铸件致密度高,气孔、夹渣等缺陷少,力学性能高;
4)便于制造筒、套类复合金属铸件。

缺点:
1)用于生产异形铸件时有一定的局限性;
2)铸件内孔直径不准确,内孔表面比较粗糙,质量较差,加工余量大;
3)铸件易产生比重偏析。

应用:
离心铸造最早用于生产铸管,国内外在冶金、矿山、交通、排灌机械、航空、国防和汽车等行业中均采用离心铸造工艺,生产钢、铁及非铁碳合金铸件。其中尤以离心铸铁管、内燃机缸套和轴套等铸件的生产最为普遍。

(6)金属形铸造(gravity die casting)

金属型铸造:指液态金属在重力作用下充填金属铸型并在型中冷却凝固而获得铸件的一种成形方法。


工艺流程:

202601131334511020.jpg

优点:

1)金属型的热导率和热容量大,冷却速度快,铸件组织致密,力学性能比砂型铸件高15%左右;

2)能获得较高尺寸精度和较低表面粗糙度值的铸件,并且质量稳定性好;

3)因不用和很少用砂芯,改善环境、减少粉尘和有害气体、降低劳动强度。

缺点:

1)金属型本身无透气性,必须采用一定的措施导出型腔中的空气和砂芯所产生的气体;

2)金属型无退让性,铸件凝固时容易产生裂纹;

3)金属型制造周期较长,成本较高。因此只有在大量成批生产时,才能显示出好的经济效果。

应用:
金属型铸造既适用于大批量生产形状复杂的铝合金、镁合金等非铁合金铸件,也适合于生产钢铁金属的铸件、铸锭等。

(7)真空压铸(vacuumdie casting

202601131334579234.png

真空铸造:通过在压铸过程中抽除压铸模具型腔内的气体而消除或显著减少压铸件内的气孔和溶解气体,从而提高压铸件力学性能和表面质量的先进压铸工艺。

工艺流程:

202601131335031556.jpg

优点:
1)消除或减少压铸件内部的气孔,提高压铸件的机械性能和表面质量,改善镀覆性能;
2)减少型腔的反压力,可使用较低的比压及铸造性能较差的合金,有可能用小机器压铸较大的铸件;
3)改善了充填条件,可压铸较薄的铸件。

缺点:
1)模具密封结构复杂,制造及安装较困难,因而成本较高;
2)真空压铸法如控制不当,效果就不是很显著。

(8)挤压铸造(squeezing die casting

202601131335094431.png

挤压铸造:是使液态或半固态金属在高压下凝固、流动成形,直接获得制件或毛坯的方法。它具有液态金属利用率高、工序简化和质量稳定等优点,是一种节能型的、具有潜在应用前景的金属成形技术。

工艺流程:

202601131335175662.jpg

直接挤压铸造:喷涂料、浇合金、合模、加压、保压、泄压,分模、毛坯脱模、复位;

间接挤压铸造:喷涂料、合模、给料、充型、加压、保压、泄压,分模、毛坯脱模、复位。

技术特点:

1)可消除内部的气孔、缩孔和缩松等缺陷;
2)表面粗糙度低,尺寸精度高;
3)可防止铸造裂纹的产生;
4)便于实现机械化、自动化。

应用:可用于生产各种类型的合金,如铝合金、锌合金、铜合金、球墨铸铁等。

(9)消失模铸造(Lost foam casting)

消失模铸造(又称实型铸造):是将与铸件尺寸形状相似的石蜡或泡沫模型粘结组合成模型簇,刷涂耐火涂料并烘干后,埋在干石英砂中振动造型,在负压下浇注,使模型气化,液体金属占据模型位置,凝固冷却后形成铸件的新型铸造方法。


工艺流程:预发泡→发泡成形→浸涂料→烘干→造型→浇注→落砂→清理。

202601131335259448.jpg

技术特点:
1)铸件精度高,无砂芯,减少了加工时间;
2)无分型面,设计灵活,自由度高;
3)清洁生产,无污染;
4)降低投资和生产成本。

应用:
适合成产结构复杂的各种大小较精密铸件,合金种类不限,生产批量不限。如灰铸铁发动机箱体、高锰钢弯管等。

(10)连续铸造(continual casting)

连续铸造:是一种先进的铸造方法,其原理是将熔融的金属,不断浇入一种叫做结晶器的特殊金属型中,凝固(结壳)了的铸件,连续不断地从结晶器的另一端拉出,它可获得任意长或特定的长度的铸件。

工艺流程:
202601131335328352.jpg

技术特点:
1)由于金属被迅速冷却,结晶致密,组织均匀,机械性能较好;
2)节约金属,提高收得率;
3)简化了工序,免除造型及其它工序,因而减轻了劳动强度;所需生产面积也大为减少;
4)连续铸造生产易于实现机械化和自动化,提高生产效率。

应用:
用连续铸造法可以浇注钢、铁、铜合金、铝合金、镁合金等断面形状不变的长铸件,如铸锭、板坯、棒坯和管子等。


二、塑性成形

塑性成形:就是利用材料的塑性,在工具及模具的外力作用下来加工制件的少切削或无切削的工艺方法。它的种类有很多,主要包括锻造、轧制、挤压、拉拔和冲压等。

(1)锻造

202601131335403455.png

锻造:是一种利用锻压机械对金属坯料施加压力,使其产生塑性变形以获得具有一定机械性能、一定形状和尺寸锻件的加工方法。

根据成形机理,锻造可分为自由锻、模锻、碾环和特殊锻造。

自由锻造:一般是在锤锻或者水压机上,利用简单的工具将金属锭或者块料锤成所需要形状和尺寸的加工方法。

模锻:是在模锻锤或者热模锻压力机上利用模具来成形的。

碾环:指通过专用设备碾环机生产不同直径的环形零件,也用来生产汽车轮毂、火车车轮等轮形零件。

特种锻造:包括辊锻、楔横轧、径向锻造和液态模锻等锻造方式,这些方式都比较适用于生产某些特殊形状的零件。
202601131335471113.jpg

工艺流程:锻坯加热→辊锻备坯→模锻成形→切边→冲孔→矫正→中间检验→锻件热处理→清理→矫正→检查。

技术特点:
1)锻件质量比铸件高能承受大的冲击力作用,塑性、韧性和其他方面的力学性能也都比铸件高甚至比轧件高;
2)节约原材料,还能缩短加工工时;
3)生产效率高例;
4)自由锻造适合于单件小批量生产,灵活性比较大。

应用:
大型轧钢机的轧辊、人字齿轮,汽轮发电机组的转子、叶轮、护环,巨大的水压机工作缸和立柱,机车轴,汽车和拖拉机的曲轴、连杆等。

(2)轧制

202601131335537315.png

轧制:将金属坯料通过一对旋转轧辊的间隙(各种形状),因受轧辊的压缩成形,轧制使材料截面减小,长度增加的压力加工方法。

轧制分类:按轧件运动分有:纵轧、横轧、斜轧。

纵轧:就是金属在两个旋转方向相反的轧辊之间通过,并在其间产生塑性变形的过程。


横轧:轧件变形后运动方向与轧辊轴线方向一致。


斜轧:轧件作螺旋运动,轧件与轧辊轴线非特角。

202601131336022135.jpg

应用:
主要用在金属材料型材,板,管材等 ,还有一些非金属材料比如塑料制品及玻璃制品。

(3)挤压

202601131336106473.png

挤压:坯料在三向不均匀压应力作用下,从模具的孔口或缝隙挤出使之横截面积减小长度增加,成为所需制品的加工方法叫挤压,坯料的这种加工叫挤压成形。

工艺流程:
挤压前准备→铸棒加热→挤压→拉伸扭拧校直→锯切(定尺)→取样检查→人工时效→包装入库。

202601131336179390.jpg

优点:
1)生产范围广,产品规格、品种多;
2)生产灵活性大,适合小批量生产;
3)产品尺寸精度高,表面质量好;
4)设备投资少,厂房面积小,易实现自动化生产。

缺点:
1)几何废料损失大;
2)金属流动不均匀;
3)挤压速度低,辅助时间长;
4)工具损耗大,成本高。

生产适用范围:主要用于制造长杆、深孔、薄壁、异型断面零件。

(4)拉拔

拉拔:用外力作用于被拉金属的前端,将金属坯料从小于坯料断面的模孔中拉出,以获得相应的形状和尺寸的制品的一种塑性加工方法。

202601131336251982.jpg
优点:
1)尺寸精确,表面光洁;
2)工具、设备简单;
3)连续高速生产断面小的长制品。

缺点:
1)道次变形量与两次退火间的总变形量有限;
2)长度受限制。

生产适用范围:拉拔是金属管材、棒材、型材及线材的主要加工方法。

(5)冲压

202601131336319811.png

冲压:是靠压力机和模具对板材、带材、管材和型材等施加外力,使之产生塑性、变形或分离,从而获得所需形状和尺寸的工件(冲压件)的成形加工方法。

202601131336399797.jpg

技术特点:
1)可得到轻量、高刚性之制品;
2)生产性良好,适合大量生产、成本低;
3)可得到品质均一的制品;
4)材料利用率高、剪切性及回收性良好 。

适用范围:
全世界的钢材中,有60~70%是板材,其中大部分经过冲压制成成品。汽车的车身、底盘、油箱、散热器片,锅炉的汽包,容器的壳体,电机和电器的铁芯硅钢片等都是冲压加工的。仪器仪表、家用电器、自行车、办公机械和生活器皿等产品中,也有大量冲压件。


三、机加工

202601131336454817.png

机加工:是在零件生产过程中,直接用刀具在毛坯上切除多余金属层厚度,使之符合图纸要求的尺寸精度、形状和位置相互精度、表面质量等技术要求的加工过程。

常用机加工方法:
202601131336543187.jpg

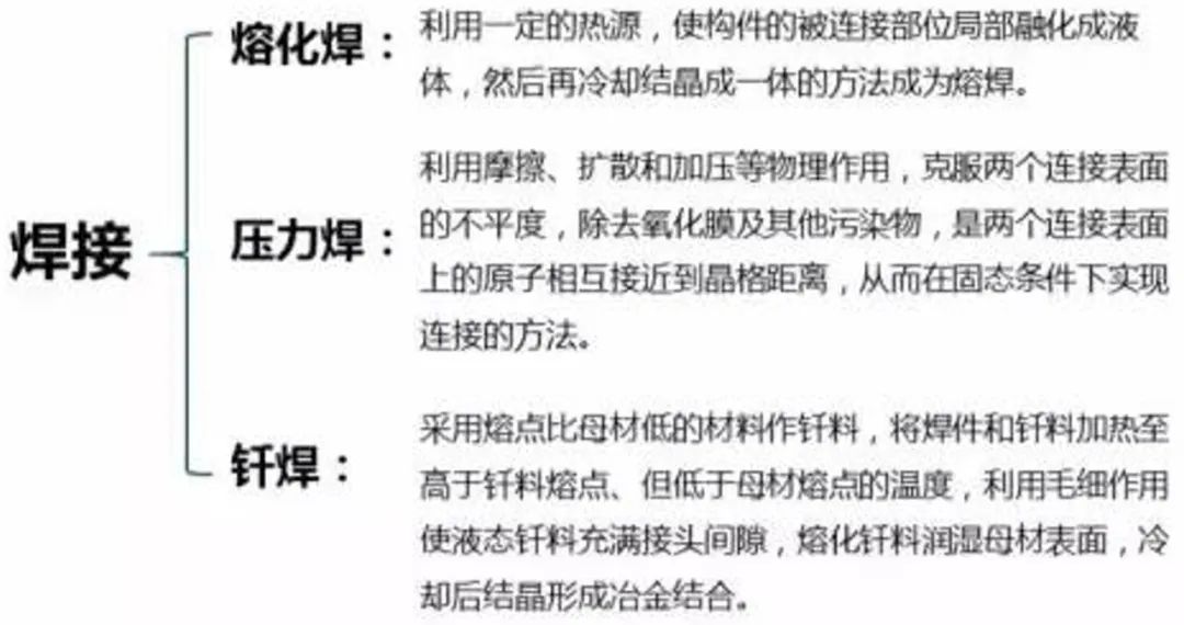
四、焊接

202601131337451924.png

焊接:也称作熔接,镕接是一种以加热、高温或者高压的方式接合金属或其他热塑性材料如塑料的制造工艺及技术。

焊接分类:
202601131337552866.jpg
202601131338044079.jpg

五、粉末冶金

粉末冶金:是制取金属或用金属粉末(或金属粉末与非金属粉末的混合物)作为原料,经过成形和烧结,制造金属材料、复合材料以及各种类型制品的工艺技术。

工艺基本流程:


202601131338111237.jpg

优点:
1)绝大多数难熔金属及其化合物、假合金、多孔材料只能用粉末冶金方法来制造;
2)节约金属,降低产品成本;
3)不会给材料任何污染,有可能制取高纯度的材料;
4)粉末冶金法能保证材料成分配比的正确性和均匀性;
5)粉末冶金适宜于生产同一形状而数量多的产品,能大大降低生产成本。

缺点:
1)在没有批量的情况下要考虑零件的大小;
2)模具费用相对来说要高出铸造模具。

生产适用范围:
粉末冶金技术可以直接制成多孔、半致密或全致密材料和制品,如含油轴承、齿轮、凸轮、导杆和刀具等。

六、金属注射成形

202601131338489058.png

MIM (Metal injection Molding):是金属注射成形的简称。是将金属粉末与其粘结剂的增塑混合料注射于模型中的成形方法。它是先将所选粉末与粘结剂进行混合,然后将混合料进行制粒再注射成形所需要的形状。

MIM工艺流程:

MIM流程分为四个独特加工步骤(混合、成形、脱脂和烧结)来实现零部件的生产,针对产品特性决定是否需要进行表面处理。

202601131338577007.jpg
技术特点:
1)一次成形零件;
2)制件表面质量好、废品率低、生产效率高、易于实现自动化;
3)对模具材料要求低。

技术核心:
粘接剂是MIM技术的核心只有加入一定量的粘接剂,粉末才具有增强流动性以适合注射成形和维持坯块的基本形状。

七、金属半固态成形

半固态成形:利用非枝晶半固态金属(Semi-SolidMetals,简称SSM)独有的流变性和搅熔性来控制铸件的质量。

半固态成形可分为流变成形和触变成形。

(1)流变成(Rheoforming)
202601131339035468.jpg

(2)触变成(Thixoforming)


202601131339094925.jpg

技术特点:
1)减少液态成形缺陷,显著提高质量和可靠性;
2)成形温度比全液态成形温度低,大大减少对模具的热冲击;
3)能制造常规液态成形方法不可能制造的合金。

应用:
目前已成功用于主缸、转向系统零件、摇臂、发动机活塞、轮毂、传动系统零件、燃油系统零件和空调零件等制造等航空、电子以及消费品等方面。

八、3D打印

202601131342038315.png

3D打印:是快速成型技术的一种。它是一种以数字模型文件为基础,运用粉末状金属或塑料等可粘合材料,通过逐层打印的方式来构造物体的技术。

3D打印技术比较:

202601131341054661.jpg



声 明:文章内容来源于中科聚智。仅作分享,不代表本号立场;图片非商业用途。如有侵权,请联系小编删除,谢谢!