行业资讯 - 新闻中心 - 中国国际粉末冶金展览会-注射成型-金属3D打印-烧结设备-新之联伊丽斯展览
在线咨询
×
分享至手机分享至手机
关注展会官微关注展会官微

Share to Mobile

您的位置:首页>新闻中心>行业资讯

行业资讯

传递行业最新前沿资讯

参观登记

相关内容

  • 粉末冶金知识——粉末锻造技术

    粉末冶金技术以金属粉末为原料,经压制成型、烧结固化及后续精整等工序,可直接制备出复杂形状的机械零件。其中,传统“压制-烧结”(PM)工艺凭借近净成形、能耗低、成本可控及适配规模化生产等显著优势,在机械制造领域应用广泛。

  • 一文了解热等静压技术

    热等静压技术作为粉末冶金成形的重要工艺之一,由于其可以制备结构复杂的高性能产品,近年来在航空航天领域得到广泛应用。该工艺技术可用于粉末冶金成型或对成型后的铸件(钛合金、高温合金、铝合金等疏松缩孔铸件)。

  • MIM金属注射成型工艺介绍

    金属注射成型,简称MIM,是一种将金属粉末与粘结剂混合进行注射成型的方法。它先将固体粉末与粘结剂混合成为均匀的喂料,然后在加热状态下用注射成型机将其注入模腔内固化成型,再通过化学或热分解的方法去除粘结剂,最后经烧结使产品达到高密度。

  • 粉末冶金基础制备工艺

    提到“冶金”,很多人会想到高温熔炉里翻滚的钢水,或是锻造车间里铿锵的打铁声。但有一种冶金技术,却能像“捏橡皮泥”一样,将金属粉变成汽车发动机里的齿轮、手机摄像头的支架,甚至是人造骨骼——它就是粉末冶金。

电子高端金属粉体材料:MLCC 电极的核心材料

1、MLCC的分类
电容器是电子线路中必不可少的基础电子元件,它是通过静电的形式储存和释放电能,在两极导电物质间以介质隔离,并将电能储存其间,主要作用为电荷储存、交流滤波或旁路、 切断或阻止直流、提供调谐及振荡等。根据介质不同,电容器可主要分为铝电解电容器、 钽电解电容器、薄膜电容器和陶瓷电容器。其中,陶瓷电容器凭借其低成本、小尺寸、不 同电压和温度下的高稳定性等特点成为电容器市场应用最广泛的电子元件。
202604231313199837.png
202604231313254638.png

2、MLCC电子高端金属粉体材料
电子高端金属粉体材料是内外电极制作的重要原材料,包括银、钯、 铜、镍等。MLCC 是由印好电极(内电极)的陶瓷介质膜片以错位的方式叠合起来, 经过一次性高温烧结形成陶瓷芯片,再在芯片的两端封上金属层(外电极)而成。MLCC 原材料主要包含陶瓷粉料、内外电极浆料和辅助材料,陶瓷粉料主要原料是钛酸钡、氧化钛、钛酸镁等,内外电极浆料主要原料包含银、钯、铜、镍等金属粉体材料和粘结剂(玻璃相)、有机载体等,辅助材料主要是离型膜。金属粉体材料在浆料中含量较高,它是决定电极性能的主要因素,电极浆料经高温烧结后,其中的金属粉体材料形成金属网络结构实现导电功能。MLCC 内电极一般选择钯-银合金(1220℃)、钯(1549℃)、镍(1445℃)等高熔点金属粉体材料,要求能够在 1400℃左右高温下烧结而不致发生氧化、熔化、挥发、流失等现象(由于 MLCC 采用 BaTi03系列陶瓷作介质,一般都在950~1300℃左右烧成);MLCC外电极 主要是连接内电极,使用的金属粉体材料一般是银和铜,其烧结温度低于内电极材料和陶瓷介质材料,由其制成的电极浆料适用于MLCC外电极二次烧结。
202604231313301299.png
3、MLCC用金属粉体材料的工艺
BME 制程技术采用贱金属镍、铜金属粉体材料制作MLCC电极,具备成本优 势和小尺寸优势,占据市场主流。根据采用的金属材料不同,MLCC 有 NME(Noble Metal Electrode,贵金属电极)和BME(Base Metal Electrode,贱金属电极) 两种制程技术。BME制程技术采用镍、铜等贱金属材料替代之前的贵金属材料,虽然在烧结时为了避免氧化需要营造合适的烧结气氛,但微观结构(即晶粒)更加均匀可以在固定结构内叠加更多的电极和电介质层提供更高的容值。凭借成本优势和小尺寸优势BME制程技术逐步占据主流。
202604231313363674.png
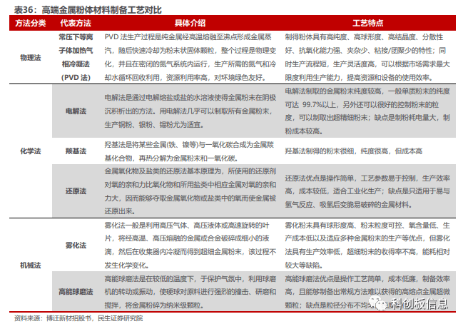
     高端金属粉体制造工艺复杂,技术要求高,制备方法可分为机械法、化学法和物理法。机械法是借助机械外力将金属破碎成所需粒径粉末的加工方法,代表方法有雾化法和高能球磨法。
202604231313424755.png
4、MLCC用金属粉体材料的特点
MLCC用金属粉体材料在熔点、纯度、粒径、形貌、振实密度、电迁移率等性能特点上都有严苛要求。
202604231313523558.png
5、MLCC高端金属粉体材料的产业链
MLCC 是由印好电极(内电极)的陶瓷介质膜片以错位的方式叠合起来,经过一次性高温烧结形成陶瓷芯片,再在芯片的两端封上金属层(外电极)而成。上游主要涵盖陶瓷粉末和电极金属领域,其中陶瓷粉末对日韩供应商依赖度高,而电极金属生产厂商主要集中在国内。
202604231313599353.png
6、MLCC 用镍粉市场的主要厂家
MLCC 用镍粉市场目前主要生产企业均为日本企业。目前世界上能够工业化量产 MLCC 等电子元器件 用镍粉的企业较少。目前 MLCC 用镍粉在世界范围内只有少数几家企业具备规模化生产能力,基本均为日本企业,包括 JFE 矿业、住友金属矿山、昭荣化学工业、 东邦钛和村田制作所,国内主要是博迁新材具备规模化生产能力。昭荣化学工业采 用和博迁新材都采用 PVD 方法制备 MLCC 镍粉,昭荣化学工业目前在 MLCC 内 电极镍粉和浆料领域占有约 40%的市场份额;JFE 矿业和东邦钛采用 CVD 法制备 MLCC 镍粉;住友金属矿山采用反应结晶法(液相法)生产。
202604231314056480.png
全球 MLCC 制造商主要集中在日本、韩国和中国,CR5 超过 80%。日本村田、韩国三星电机分别占约 30%、20%市场份额。台湾国巨、太阳诱电、华新科等企业紧随其后,根据电子元件行业协会,风华高科、宇阳科技等大陆制造商仅占全球 5-10%的份额。中国大陆 MLCC 行业整体起步较晚,产能小、产品规格不全、技术水平相对较低,现有产 能基本集中于中低容量等中低端产品。高端 MLCC 领域基本被日本、韩国厂商占据,中国台湾厂商由于具备产能优势,在中低端 MLCC 市场占据一定份额。国产替代浪潮下,中国 大陆企业凭借着产业集群效应带来综合成本优势和快速响应优势,在中低端 MLCC 市场占比有望逐步提升,高端 MLCC 在技术上仍需不断突破。
7、MLCC的市场份额
受益于汽车电动智能网联化趋势、消费电子产品更新迭代、5G 通信的推广和 工业自动化不断深入,MLCC 市场需求有望持续增长。从结构性来看,汽车、通信设备、 工业设备、医疗电子等高端领域的 MLCC 市场却保持增长,预计随着消费电子市场的复苏以及汽车市场的强劲发展,未来 MLCC 需求仍将保持增长。
据博迁新材公告引用中国电子元件行业协会数据,从MLCC需求规模来看,2021年全球MLCC 市场规模达 1147.19 亿元,同比增长 26.1%,2022 年全球 MLCC 市场规模预计 将达1204.41 亿元,同比增长5%,到 2026 年预计将达 1525.49 亿元,2022- 2026年CAGR 约为 6.09%;
2021年中国MLCC市场规模达 675.98 亿元,同比增长26.6%,2022 年中国MLCC 行业市场规模预计将达 595.98 亿元,同比下降 11.8%,到2026年预计将达 726.30 亿元,2022-2026 年CAGR 约为 5.07%。
202604231314116479.png
伴随着新能源汽车销量的大幅 增长,2021 年全球车用 MLCC 用量大幅增长至 3936 亿只,预计到 2022 年全球 车用 MLCC 用量将超 4300 亿只,2025 年有望突破 6000 亿只。
中国车用MLCC用量的增长更为明显,据集微咨询数据,2021年-2025 年中国车用MLCC用量预 计将从近1500亿只提升至超2800亿只,并且预计2022年,中国新能源汽车MLCC用量将达到约900亿颗,首次超过燃油车用量。
202604231314159580.png
8、MLCC 用镍粉市场
受益于MLCC行业快速发展,MLCC用镍粉市场有望持续增长,预计 2025 年MLCC用镍粉空间达到 87 亿元。拆分 MLCC的成本结构,可以看到从低容 MLCC到高容MLCC关键原材料成本占比显著提高。
陶瓷粉末作为关键原材料占比较高,低容MLCC中占比约 20%-25%,高容 MLCC中占比提升到 35%-45%;内外电极成本占比相同,低容MLCC中占比约 5%,高容 MLCC中提升到 5%- 10%。
参考村田毛利率水平假设MLCC毛利率为 40%,考虑 MLCC持续往高端化发展关键原材料占比持续提升趋势,假设内电极成本占比10%,结合 MLCC市场规模测算,预计2025年MLCC用镍粉市场规模将达 87亿元。
202604231314215758.png


另外,值得关注的是,2026华南国际粉末冶金展(PM SHENZHEN 2026),将于10 月 14-16 日深圳国际会展中心(宝安)全新启幕,以“湾区聚势,链动先进制造新生态”为核心,联动300+优质展商,在30,000平方米展区内集中呈现“原材料-设备-部件-检测”全链条解决方案,助力企业扎根湾区、辐射全国、链接全球,共绘粉末冶金与先进制造融合发展的产业新蓝图。


声 明:文章内容来源于科创板信息。仅作分享,不代表本号立场;图片非商业用途。如有侵权,请联系小编删除,谢谢!